(重庆市财政局等 5 部门 渝财农〔2021〕107 号)
各区县(自治县)财政局、农业农村委、金融工作管理部门、银保监分局, 两江新区、重庆高新区、万盛经开区财政局、农业农村委、金融工作管理 部门,人民银行各中心支行、南川支行,各支行,重庆市农业融资担保集 团有限公司:
近年来,我市认真贯彻落实国家和市委、市政府有关部署,积极推动 全市农业信贷担保体系建设运营(农业信贷担保以下简称农担),探索了 有益经验,取得了积极进展。当前,我市农业信贷担保体系框架已基本建 立,服务能力不断提升,业务规模加快发展,但也存在业务发展不均衡、 服务对象不精准、存在一定风险隐患等问题。根据《财政部农业农村部银 保监会人民银行关于进一步做好全国农业信贷担保工作的通知》(财农 〔2020〕15 号)精神,为进一步明确目标、落实责任、完善机制、严明纪 律,促进我市农业信贷担保体系健康可持续发展,现将有关事项通知如下:
一、提高政治站位,牢牢把握农担体系的政策性定位
(一)深刻认识农担工作的重大意义。建立健全农担体系,是完善农 业支持保护体系、深化农村金融改革的重大创新,是推动解决农业适度规 模经营中的融资难题、激发其内生活力的重要手段,是财政撬动金融资本、 引导社会资本投向农业的重要纽带,是构建服务乡村振兴战略多元投入机 制的重要布局。中央一号文件连续五年对全国农担工作作出部署、提出要 求。各区县(自治县)财政局、农业农村委、金融局(办)、银保监分局、 人民银行各级行和重庆市农业融资担保集团有限公司(以下简称“重庆农 担集团 ”)要切实提高政治站位,以服务我市农业适度规模经营为己任, 不忘初心、牢记使命,勇于担当、主动作为,提高农担业务覆盖面和普惠 性,全力助推乡村产业振兴和农业现代化。要切实加大对乡村振兴重点帮扶地区和脱贫地区的担保服务力度,实现乡村振兴重点帮扶地区和脱贫地 区农担业务全覆盖,助力乡村振兴重点帮扶地区和脱贫地区发展壮大农业 产业,带动脱贫户增收。
(二)始终确保农担体系的独立性。独立性是确保农担体系紧密可控、 专注经营的机制基础,我市坚持政策定位,将重庆农担集团作为一级企业 法人管理,由市财政局直接履行出资人职责,实现法人、业务、财务、考 核、管理“五独立 ”,以独立性来保障政策性、专注性,从管理机制的顶 层设计上避免政策性业务边缘化和外部风险的导入。全市农业信贷担保工 作指导委员会及其办事机构要进一步发挥好职能作用,强化指导,确保农 担体系紧密可控、独立运营。
(三)严格执行政策性业务范围和标准。重庆农担集团要严格执行“双 控 ”规定,服务范围限定为农业生产(包括农林牧渔生产和农田建设,下 同)及与农业生产直接相关的产业融合项目(指县域范围内,向农业生产 者提供农资、农技、农机,农产品收购、仓储保鲜、销售、初加工,以及 农业新业态等服务的项目),突出对粮食、生猪等重要农产品生产的支持; 担保规模限定为单户在保余额不超过 1000 万元。重庆农担集团只能开展 “双控 ”业务,加快消化存量“双控 ”外业务,同时 10 万元-300 万元的 政策性业务在保余额不得低于总担保余额的 70%。
二、稳步做大业务规模,充分发挥政策性农担职能作用
(四)加强自身能力建设。重庆农担集团要高度重视发展壮大专职人 员队伍,探索建立专职人员队伍与业务规模相适应的动态平衡机制,采取 垂直化、扁平化管理方式持续推进基层服务网络建设,避免层层设机构, 逐步将分公司、办事处等分支机构下沉到基层,同时注意精耕细作、区域 推进。要加强业务开拓、风险防控并重的自身能力建设,牢牢把握项目发 现、调查、评审主动权,掌握“第一手 ”信用信息和信贷需求,综合运用 信用“软信息 ”和经营“硬数据 ”,总结提炼符合农业生产和农村信用特 征的产品模式,加快形成在客户发掘、产品创新、风险评价、保后服务、 风险化解等方面的核心竞争力。要加强政策理论学习,不断提升政策性业 务水平。
(五)合力做大业务规模。银行业金融机构要积极创新农民合作社、 家庭农场、农业社会化服务组织、种养大户、小微农业企业等农业适度规模经营主体流动资金贷款服务模式,对符合放贷条件的农担项目同意续贷 的,通过新发放贷款结清已有贷款等形式,允许其继续使用贷款资金。重 庆农担集团要主动加强与各级农业农村部门以及基层政府的深度合作,将 做大政策性业务规模作为核心任务。鼓励重庆农担集团拓展对农业适度规 模经营主体的首贷业务。对已按规定妥善履行授信审批和担保审核职责的 业务人员实行尽职免责。市、区县(自治县)农业农村、财政等部门要完 善财政支农资金使用方式,更多采取担保、贴息、基金等方式支持农业产 业发展,在相关农业产业发展项目中优先支持重庆农担集团提供融资担保 服务,进一步放大财政支农效应。
三、坚持底线思维,不断健全农担风险防控机制
(六)完善风险防控机制。建立健全风险分担补偿机制,考虑代偿追 偿的担保代偿率在控制线内的,市财政给予重庆农担集团代偿发生额 20% 的补助,超过控制线部分,市财政不予补助。同时,强化银行、区县风险 分担责任,银行、区县应与重庆农担集团探索建立风险分担补偿机制。重 庆农担集团要积极争取国家农担公司、市再担保公司等再担保机构的支持, 进一步分担风险。市财政通过增加注册资本金、区县通过提高重庆农担集 团担保项目政策性农业保险覆盖面等方式进一步提高重庆农担集团抗风 险能力。重庆农担集团要发挥农担专注、专业优势,将担保规模、期限、 项目类型等风控因素融入产品设计,开发短、中、长期多种类型农担产品, 避免担保期限与农业生产周期、经营周期、灾害周期等错配及应急转贷不 畅衍生的担保风险,鼓励采取信用反担保等符合农业农村实际的反担保措 施。要增强担保履约能力,完善银担合作机制,严格审核有银行信贷记录 主体的担保申请,防止银行业金融机构将应由自身承担的贷款风险转由重 庆农担集团承担,避免占用有限的担保资源,增加借款主体的综合融资成 本。要切实加强保后服务与管理,鼓励采取多种有效方式及时盘活和处置 风险项目,代偿项目要加大追偿力度,最大限度降低损失。要发挥重庆农 担集团主体作用和政府主导作用,严厉打击各种逃废债行为,维护农村信 用环境。
(七)充分利用数据信息。支持符合条件的机构接入征信系统,鼓励 重庆农担集团与征信机构和评级机构开展合作,进一步提高银担业务合作 效率和风险防控水平。重庆农担集团要加快建立健全农担信息系统,结合农业农村部新型农业经营主体信息直报系统等信息化、智能化手段和技术, 深度挖掘数据价值,创新农担产品,建立风险预警机制,降低信息不对称 导致的风险。重庆农担集团要按月向市财政局、市金融监督管理局报送担 保业务和代偿风险统计报告,保证数据的真实性、全面性、连续性,并抄 报财政部重庆监管局、国家农业信贷担保联盟有限责任公司、市农业农村 委、人民银行重庆营管部等相关部门。
四、健全激励约束机制,落实农担工作责任
(八)完善财政“一补一奖 ”政策。市级以上财政对重庆农担集团政 策性农担业务实行担保费用补助和业务奖补, 自 2021 年起五年内,担保 费用补助资金按照“政策性业务规模(上年末政策性业务在保余额与上年 新增当年解保且实际担保期限 6 个月以上的政策性业务规模之和,下同) ×补助比例(不高于 1.5%)”测算,业务奖补资金按照“政策性业务规模 ×奖补比例(不高于 2%)”测算。市财政支持重庆农担集团降低担保费用 和应对代偿风险,确保政策性农担业务贷款主体实际负担的担保费率不超 过 0.8%(政策性乡村振兴和脱贫帮扶项目不超过 0.5%),同时鼓励银行业 金融机构履行支农支小职责,降低重庆农担集团担保贷款利率,切实降低 综合融资成本。不鼓励长期通过贷款贴息等方式过度降低融资成本,防止 贷款主体资金挪用、无风险套利等行为对正常融资需求产生挤出效应,增 大担保风险和寻租空间。
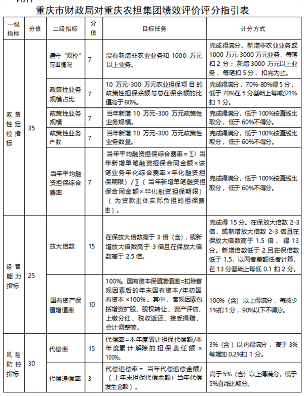
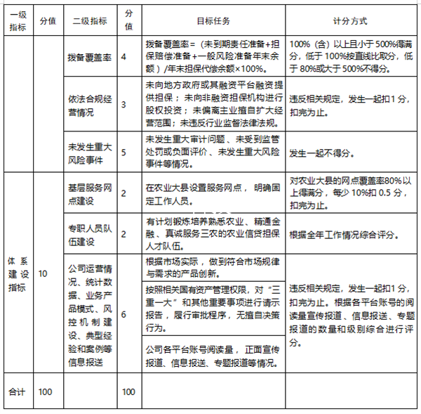
(九)实行绩效评价“双挂钩 ”。市财政局、市农业农村委对重庆农 担集团工作情况开展绩效评价,必要时请第三方机构参与。绩效评价进一 步强化政策性导向,在可持续经营前提下,不以营利为目的,突出放大倍 数、“双控 ”政策执行、风险防控等核心指标,评价结果与财政奖补资金 规模挂钩。重庆农担集团绩效评价独立于金融类企业评价指标体系,市财 政局将充分考虑农担业务开展和政策性职能发挥的特殊性,按照财农
〔2020〕15 号文件规定的绩效评价评分指引要求,会同农业农村等部门制 定对重庆农担集团的绩效评价办法,评价结果与财政补奖资金规模及重庆 农担集团薪酬总额、高管薪酬和职务任免等挂钩,切实发挥绩效评价的指 挥棒作用。
(十)完善监督指导机制。要尊重重庆农担集团市场主体地位,按照 现代企业法人治理及“放管服 ”要求完善监督管理,在履行好“三重一大 ”等重大事项、政策性职能发挥等监管职能的同时,赋予其经营决策自主权, 避免重复审计、检查、考核。同时,对于偏离政策性要求、业务拓展迟缓、 风险防控薄弱,以及刻意隐瞒问题的,市财政局将会同有关部门加强指导 和监督。
(十一)加强组织领导。要建立健全重庆农担集团管理机制,强化市 农业担保工作指导委员会及其办事机构作用,全面加强对农担公司的指导、 监管和考核,形成推动农担工作合力。要统筹农担与其他财政支农政策、形成合力。每年 1 月底前,重庆农担集团要将上年农担工作总结和绩效自 评报告(包括情况说明、附表和基础数据材料等)报送市财政局和市农业 农村委,并对报送材料和数据的真实性、准确性负责,必要时市财政局和 市农业农村委委托第三方机构进行抽查复核,一旦发现问题,视情况轻重 相应下调评价等级和财政奖补系数。市农业农村委会同财政等有关部门细 化市农业担保公司“双控 ”业务具体范围,按要求向农业农村部、财政部 报备,并在绩效评价时对“双控 ”业务和政策性业务规模进行确认。市地 方金融监督管理局加强对农担机构的监管,提高行政审批和备案事项的工 作效率。
本通知自印发之日起施行。渝财农〔2017〕160 号文件仍然有效,但 与本通知规定不一致的,按照本通知执行。
附件:重庆市财政局对重庆农担集团绩效评价评分指引表
重庆市财政局 重庆市农业农村委员会
重庆市地方金融监督管理局 中国银行保险监督管理委员会
重庆监管局
中国人民银行重庆营业管理部
2021 年 11 月 12 日
附件

